Product Summary
The TPS51200DRCT is a sink/source Double Data Rate(DDR) termination regulator specifically designed for low input voltage, low-cost, low-noise systems where space is a key consideration. The TPS51200DRCT maintains a fast transient response and only requires a minimum output capacitance of 20 μF. The applications of the TPS51200DRCT are Memory Termination Regulator for DDR, DDR2, DDR3, and Low Power DDR3/DDR4, Notebook/Desktop/Server, Telecom/Datacom, GSM Base Station, LCD-TV/PDP-TV, Copier/Printer, Set-Top Box.
Parametrics
TPS51200DRCT absolute maximum ratings: (1)Input voltage range: VIN, VLDOIN, VOSNS, REFIN:-0.3V to 3.6V, EN:-0.3V to 6.5V, PGND to GND:-0.3V to 0.3V; (2)Output voltage range: VO, REFOUT:-0.3V to 3.6V, PGOOD:-0.3V to 6.5V; (3)Storage temperature:-55℃ to 150℃.
Features
TPS51200DRCT features: (1)Input Voltage: Supports 2.5-V Rail and 3.3-V Rail; (2)VLDOIN Voltage Range: 1.1 V to 3.5 V; (3)Sink/Source Termination Regulator Includes Droop Compensation; (4)Requires Minimum Output Capacitance of 20-μF (typically 3 * 10-μF MLCCs) for Memory; (5)Termination Applications (DDR); (6)PGOOD to Monitor Output Regulation; (7)EN Input; (8)REFIN Input Allows for Flexible Input Tracking Either Directly or Through Resistor Divider; (9)Remote Sensing (VOSNS); (10)±10-mA Buffered Reference (REFOUT); (11)Built-in Soft Start, UVLO and OCL; (12)Thermal Shutdown; (13)Meets DDR, DDR2 JEDEC Specifications; Supports DDR3 and Low-Power DDR3/DDR4 VTT Applications; (14)SON-10 PowerPAD Package.
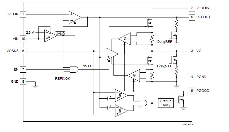
Diagrams

| Image | Part No | Mfg | Description | ![]() |
Pricing (USD) |
Quantity | ||||||||||||
|---|---|---|---|---|---|---|---|---|---|---|---|---|---|---|---|---|---|---|
![]() |
![]() TPS51200DRCT |
![]() Texas Instruments |
![]() Low Dropout (LDO) Regulators Sink/Source DDR Term Regulator |
![]() Data Sheet |
![]()
|
|
||||||||||||
![]() |
![]() TPS51200DRCTG4 |
![]() Texas Instruments |
![]() Low Dropout (LDO) Regulators Sink/Source DDR Term Reg |
![]() Data Sheet |
![]()
|
|
||||||||||||
(China (Mainland))









