Product Summary
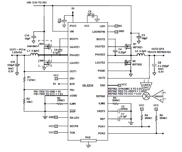
The ISL6236HRZ is a high-efficiency, quad-output, main power supply controller for notebook computer. The ISL6236HRZ dual step-down, switch-mode power-supply(SMPS) controller generates logic-supply voltages in battery-powered systems. The ISL6236HRZ include two pulse-width modulation (PWM) controllers, 5V/3.3V and 1.5V/1.05V. The output of SMPS1 can also be adjusted from 0.7V to 5.5V. The ISL6236HRZ output can be adjusted from 0V to 2.5V by setting REFIN2 voltage. An optional external charge pump can be monitored through SECFB. This device features a linear regulator providing 3.3V/5V, or adjustable from 0.7V to 4.5V output via LDOREFIN.
Parametrics
ISL6236HRZ absolute maximum ratings: (1)VIN, EN LDO to GND: -0.3V to +27V; (2)BOOT to GND: -0.3V to +33V; (3)BOOT to PHASE: -0.3V to +6V; (4)VCC, EN, SKIP, TON, PVCC, POK to GND: -0.3V to +6V; (5)LDO, FB1, REFIN2, LDOREFIN to GND: -0.3V to (VCC + 0.3V); (6)OUT, SECFB, VREF3, REF to GND: -0.3V to (VCC + 0.3V; (7)UGATE to PHASE : -0.3V to (PVCC + 0.3V); (8)ILIM to GND: -0.3V to (VCC + 0.3V); (9)LGATE, BYP to GND: -0.3V to (PVCC + 0.3V); (10)PGND to GND: -0.3V to +0.3V.
Features
ISL6236HRZ features: (1)Programmable Current Limit with Foldback Capability; (2)Selectable PWM, Skip or Ultrasonic Mode; (3)BOOT Voltage Monitor with Automatic Refresh; (4)Independent POK1 and POK2 Comparators; (5)Soft-Start with Pre-Biased Output and Soft-Stop; (6)Independent ENABLE; (7)High Efficiency - up to 97%; (8)Very High Light Load Efficiency (Skip Mode); (9)5mW Quiescent Power Dissipation; (10)Thermal Shutdown; (11)Extremely Low Component Count; (12)Pb-Free (RoHS Compliant).
Diagrams

![]() |
![]() ISL60002 |
![]() Other |
![]() |
![]() Data Sheet |
![]() Negotiable |
|
||||||||||||
![]() |
![]() ISL60002BAH333 |
![]() Other |
![]() |
![]() Data Sheet |
![]() Negotiable |
|
||||||||||||
![]() |
![]() ISL60002BAH333Z-T7A |
![]() Intersil |
![]() Voltage & Current References PREC 3.3V HI OUTPUT FGAVREF 1MV -40 - +1 |
![]() Data Sheet |
![]()
|
|
||||||||||||
![]() |
![]() ISL60002BAH333Z-TK |
![]() |
![]() IC VREF SERIES PREC 3.3V SOT23-3 |
![]() Data Sheet |
![]()
|
|
||||||||||||
![]() |
![]() ISL60002BIB812 |
![]() |
![]() IC VREF SERIES PREC 1.25V 8-SOIC |
![]() Data Sheet |
![]() Negotiable |
|
||||||||||||
![]() |
![]() ISL60002BIB812-TK |
![]() |
![]() IC VREF SERIES PREC 1.25V 8-SOIC |
![]() Data Sheet |
![]() Negotiable |
|
||||||||||||
(China (Mainland))











