Product Summary
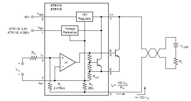
The XTR115UA is a precision current output converter designed to transmit analog 4-to-20mA signals over an industry standard current loop. It provides accurate current scaling and output current limit functions. The XTR115UA is a fundamental building block of smart sensors using 4-to-20mA current transmission. It is specified for operation over the extended industrial temperature range, –40℃ to +85℃. The applications of the XTR115UA are 2-wire, 4-20mA current loop transmitter, smart transmitter, industrial process control, test systems, compatible with hart modem, current amplifier, voltage-to-current amplifier.
Parametrics
XTR115UA absolute maximum ratings: (1)Power Supply, V+ (referenced to IO pin):40V; (2)Input Voltage (referenced to IRET pin):0V to V+; (3)Output Current Limit:Continuous; (4)VREG, Short-Circuit:Continuous; (5)VREF, Short-Circuit:Continuous; (6)Operating Temperature:–55℃ to +125℃; (7)Storage Temperature Range:–55℃ to +125℃; (8)Lead Temperature (soldering, 10s):+300℃; (9)Junction Temperature:+165℃.
Features
XTR115UA features: (1)low quiescent current: 200μA; (2)5V regulator for external circuits; (3)VREF for sensor excitation: 2.5V; (4)low span error: 0.05%; (5)low nonlinearity error: 0.003%; (6)wide loop supply range: 7.5V to 36V; (7)SO-8 package.
Diagrams

| Image | Part No | Mfg | Description | ![]() |
Pricing (USD) |
Quantity | ||||||||||||
|---|---|---|---|---|---|---|---|---|---|---|---|---|---|---|---|---|---|---|
![]() |
![]() XTR115UA |
![]() Texas Instruments |
![]() Current Sense Amplifiers 4-20mA Current Loop Transmitters |
![]() Data Sheet |
![]()
|
|
||||||||||||
![]() |
![]() XTR115UA/2K5 |
![]() Texas Instruments |
![]() Current Sense Amplifiers 4-20mA Current Loop Transmitters |
![]() Data Sheet |
![]()
|
|
||||||||||||
![]() |
![]() XTR115UAE4 |
![]() Texas Instruments |
![]() Current Sense Amplifiers 4-20mA Current Loop Transmitters |
![]() Data Sheet |
![]()
|
|
||||||||||||
![]() |
![]() XTR115UA/2K5E4 |
![]() Texas Instruments |
![]() Current Sense Amplifiers 4-20mA Current Loop Transmitters |
![]() Data Sheet |
![]()
|
|
||||||||||||
(China (Mainland))









